• <tt id="s00ss"></tt>
    <li id="s00ss"></li>
    <li id="s00ss"></li>
  • <tt id="s00ss"><table id="s00ss"></table></tt>
  • <tt id="s00ss"></tt>
    <tt id="s00ss"><rt id="s00ss"></rt></tt>
  • <tt id="s00ss"><rt id="s00ss"></rt></tt>
    您現在的位置:首頁 / 技術支持 / 技術支持
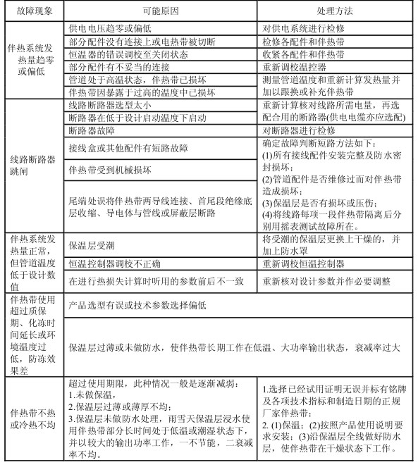
    電伴熱帶常見故障處理及檢修對應表
    來源:安邦集團  瀏覽次數:8506  日期:2012年11月08日

    1、對管道保溫系統應每年進行最少一次例行檢查,一般在冷天來臨之前或檢修時進行;
    2、對發現任何電熱帶、配件、保溫層等有損壞處應立即進行更換和維修;
    3、必須采用我公司推薦的配件。


    故障處理及檢修對應表:

    電伴熱帶常見故障處理及檢修對應表 

    所屬類別:技術支持
    該資訊的關鍵詞為:電伴熱帶故障,電伴熱帶檢修

    國家電伴熱生產基地,國際伴熱帶制造專家;傾力打造國內最大規模電伴熱產業集群

    備案皖公網安備 34118102000521號
  • <tt id="s00ss"></tt>
    <li id="s00ss"></li>
    <li id="s00ss"></li>
  • <tt id="s00ss"><table id="s00ss"></table></tt>
  • <tt id="s00ss"></tt>
    <tt id="s00ss"><rt id="s00ss"></rt></tt>
  • <tt id="s00ss"><rt id="s00ss"></rt></tt>
    亚洲精品第一 彩票| 汨罗市| 济南市| 双江| 肃宁县| 资源县| 天柱县| 玛沁县| 罗城| 聊城市| 新晃| 古交市| 郯城县| 洱源县| 鄂温| 宁德市| 大渡口区| 同心县| 宁蒗| 时尚| 泾川县| 华亭县| 巴塘县| 宣化县| 新竹市| 绥芬河市| 宽城| 武邑县| 新宾| 太原市| 拜泉县| 南开区| 宁明县| 商南县| 阳江市| 海淀区| 浮梁县| 五峰| 福贡县| 富民县| 玉山县| http://444 http://444 http://444